1. 电阻阻值的选择
- 通过计算取值,比如反馈电路、分压电路以及限流电路、取样电路可计算取值。
- 通过手册取值,使用部分IC的时候,IC手册中会有推荐电路取值,直接使用即可。
- 通过经验取值,比如上拉电阻,一般为1K、4.7K、10K、100K等等。再比如485匹配电阻,一般为120Ω;
2. 功耗与封装
选定阻值后,就要确定电路中的电阻满足功耗,比如0603的一般功耗为0.1w,通过公式I2R计算功耗即可;

3. 精度相关的选型注意
一般情况下,尽量使用5%的精度即可满足大多数要求;
取样电路以及反馈电路要选取至少1%的精度;
4. 应用
4.1 限流

R50的作用为限流,取值原因:Blue
LED灯的通电电压为2V,如想让蓝灯正常发光只需要几毫安即可,所以图中(3.3-2)/470 = 2.7mA,即可点亮LED;
R51的作用是限流三极管基极电流,三极管在这里的作用是处于饱和状态,饱和状态下,Ib*β > Ic,才可以保证三极管处于饱和状态,通过图中可知线圈的通电功率为450mW,450mW/5V
=
90mA,所以只需Ib*β> 90mA即可,查阅手册可知,SS8050的β为120-400,取值120计算,只要120满足远远大于90mA,400就更满足,计算可得:3.3-0.7(三极管Ube之间的导通电压)/1000
= 2.6mA; 2.6*120 = 312mA,满足要求
4.2 恒流

IC芯片中的CSP和BAT的两引脚之间固定输出120mV,可将输出电流固定在120mV/0.2Ω=0.6A
4.3 分压

R32、R35、R45为分压电路,使得输出电压在2.5V
查阅芯片手册,如下图

4.4 取样

MCU只能采集电压,R21将电流4-20mA转化成0.6V-3V的电压
4.5 阻抗匹配

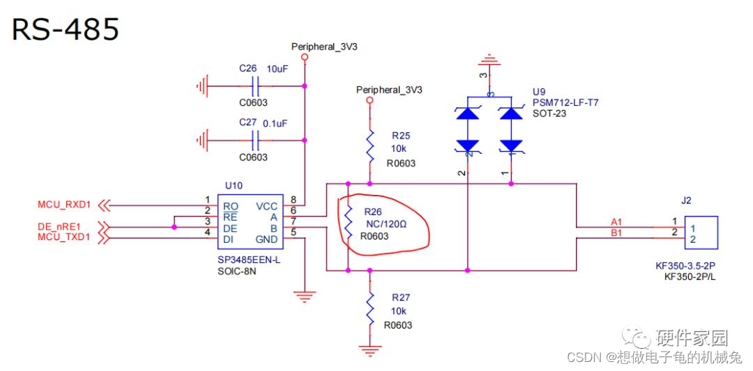
R26:R485的匹配电阻,满足长距离传输,可减少终端反射
- USB:27R
- UART:1K
4.6 上下拉电阻

上拉电阻:IIC总线要求总线默认高电平,需要上拉总线电压

下拉电阻:R62的作用是引脚PA8为悬浮功能的时候,确保Q4的基极引脚下拉为低电平,保证Q4不导通,下拉电阻越小,下拉能力越强
4.7 IO口限流
当外部模块输入电压高于单片机IO口电压时,串接电阻现在输入电流大小。

假定单片机IO口最大电压为3.6V,最大电流为5mA,则串接电阻计算:R > (VI-3.3)/5mA。
一般IO之间都串1K或者500Ω。